科创实验室
“彩云汇”创新创业大赛暨2024年云南省创新创业大赛拟获奖名单的公示
创业大赛指南 2025-01-07 11:42 关注

云南省科技厅共青团云南省委 云南省教育厅关于“彩云汇”创新创业大赛暨2024年云南省创新创业大赛拟获奖名单的公示

各参赛企业、有关单位:

由省科技厅、共青团云南省委和省教育厅共同主办的“彩云汇”创新创业大赛暨2024年云南省创新创业大赛全部赛程已结束。本次大赛报名参赛企业1295家,其中省内企业506家,省外企业(含省外团队)789家。经初赛、复赛和决赛3个阶段的角逐,共243个项目获奖(其中省内初创组27个、省内成长组70个、大学生创新创业专项组21个,省外初创组31个、省外成长组59个、省外团队组20个、组织奖5个、伯乐奖10个)。现将拟获奖名单予以公示(详见附件),公示期为自本通知发布之日起5个工作日(公示期为2025年1月6日至1月10日)。

公示期间,任何单位或个人如有异议,请以实名、书面形式向大赛主办单位反映,反映的问题需明确、具体,并提供事实依据。匿名或超出期限的异议不予受理。

最终获奖结果以公示后发布的大赛获奖名单通告为准。

联系电话:省科技厅成果转化处,0871-63133814;共青团云南省委青年发展部,0871-63995435;省教育厅高等教育处,0871-65102714。

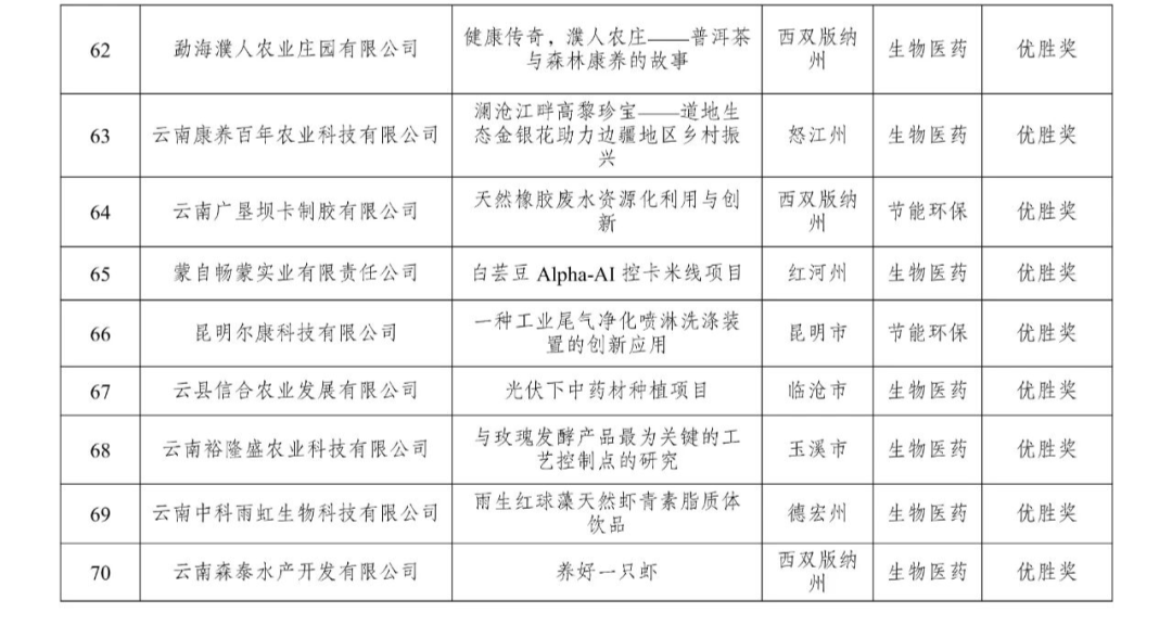
附件:“彩云汇”创新创业大赛暨2024年云南省创新创业大赛拟获奖名单

云南省科学技术厅  共青团云南省委  云南省教育厅

2025年1月6日

 

信息来源:云南省科技厅官网

特别声明:以上文章内容仅代表作者本人观点,不代表本网站观点或立场。如有关于作品内容、版权或其它问题请于作品发表后的30日内与本网站联系。

联系电话:023-63118850

电话

回到顶部