科创实验室
“海聚英才 万马奔池”第二届留学人员创新创业大赛初赛成功举办
创业大赛指南 2024-10-17 09:45 关注

本届大赛由中共池州市委人才工作领导小组主办,中共池州市委组织部(市委人才办)、中共池州市委人才工作局、池州经济技术开发区管委会、皖江江南新兴产业集中区管委会、池州市人力资源和社会保障局、池州市财政局(市国资委)、池州市科学技术局、池州市妇女联合会、共青团池州市委员会联合承办。

大赛特设国内赛区和亚太赛区两大赛道,自8月项目征集活动启动以来,共吸引来自海内外的56个优秀项目团队踊跃参与。这些项目涵盖了半导体、高端装备制造、新材料、新能源与节能环保、人工智能及数字经济等多个新兴产业领域。

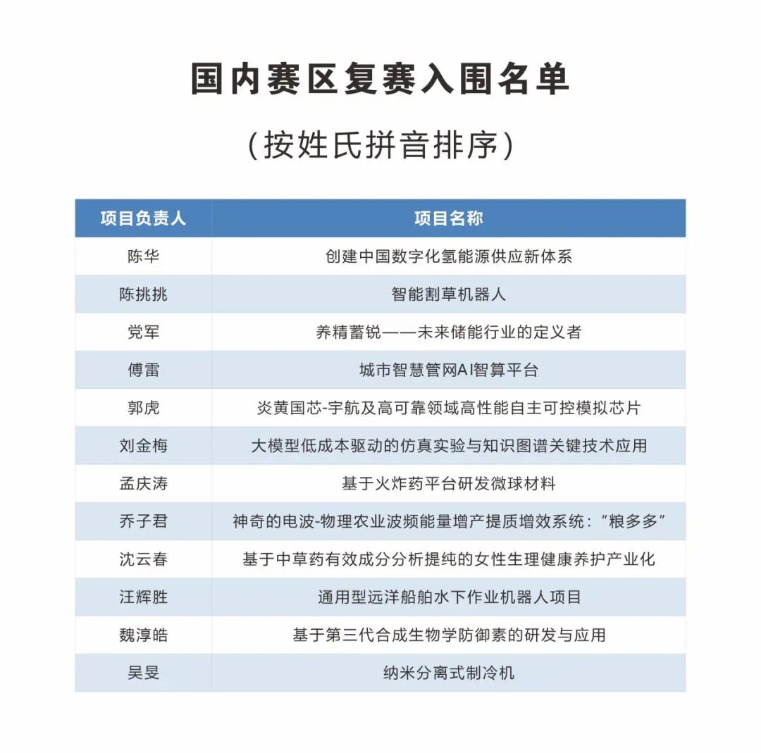
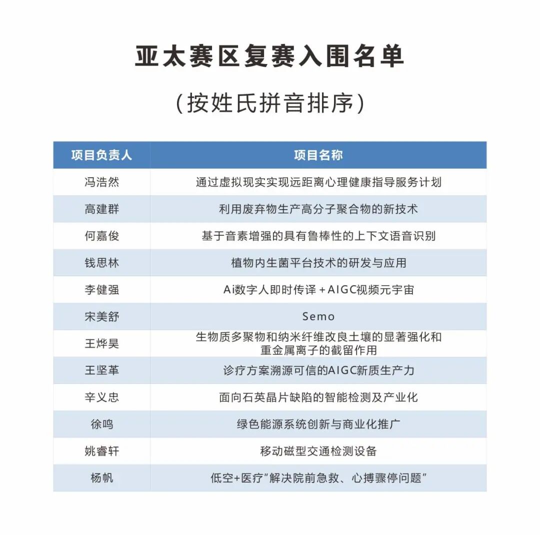
为保证初赛的公正性与专业性,大赛筹备组精心邀请相关行业领域的专家组成评审团。评审前,筹备组工作人员详细向专家们介绍了评审标准和初赛评审细则。评审中,专家们依据参赛项目的实际情况,从产业引导方向、项目发展前景、现有技术水平、科技创新程度以及项目合作意愿等多个维度进行评估。筛选出了24个具有突出技术主攻方向、预期能突破产业技术瓶颈、成长前景优越、创新能力显著且市场竞争力强大的优质项目晋级复赛。

接下来,这些成功晋级复赛的团队将在复赛现场展开激烈的路演角逐,让我们共同期待他们的精彩表现!

附:国内赛区、亚太赛区晋升复赛名单

信息来源:池州人社

特别声明:以上文章内容仅代表作者本人观点,不代表本网站观点或立场。如有关于作品内容、版权或其它问题请于作品发表后的30日内与本网站联系。

联系电话:023-63118850

电话

回到顶部