科创实验室
“创客中国”创新创业大赛→TA们获奖
创业大赛指南 2024-10-21 15:50 关注

半导体工业大模型、智能汽车指数测评体系与测试装备、集群机器人研发及产业化……这些颇具创新潜力和活力满满的项目一一亮相!

10月18日,第九届“创客中国”重庆市中小企业创新创业大赛颁奖典礼举行。

第九届“创客中国”重庆市中小企业创新创业大赛颁奖典礼现场。市经济信息委供图

本次颁奖典礼设置了赛事回顾、评审代表整体点评赛事、优秀青年企业家TED演讲、优秀项目现场路演、奖项发布等多个环节,共同交流创业故事和创新经验,展示了全市中小企业浓厚的创新创业氛围。

 

创意满满+奖金丰厚

参赛项目实现数量质量“双提升”

作为国家级创新创业大赛的重要组成部分,本届大赛围绕重庆“33618”现代制造业集群体系,构建“1+5”多赛道模式,即1个主体综合赛道+5个专项赛道(科技创新留渝赛道、“专精特新”企业赛道、新一代电子信息制造业赛道、先进材料赛道、汽车智能网联技术应用赛道)。

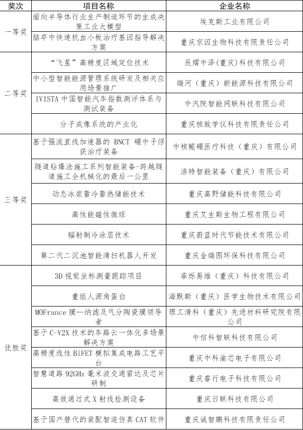
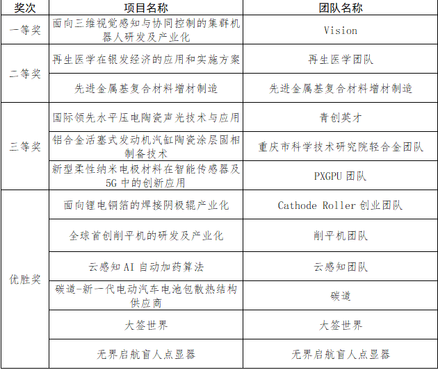
在大赛奖励方面,企业组设置一等奖2名,奖金各15万元;二等奖4名,奖金各10万元;三等奖6名,奖金各6万元;优胜奖8名,奖金各3万元。创客组设置一等奖1名,奖金12万元;二等奖2名,奖金各8万元;三等奖3名,奖金各5万元;优胜奖6名,奖金各2万元。

本届大赛共吸引581个项目报名参赛。其中,企业组248个、创客组333个,参赛项目数量较第八届同比增长超20%。经过层层遴选,50个参赛团队在9月27日的决赛现场上,通过“5分钟路演+3分钟答辩”的形式,进行了一场智慧与创新的精彩竞技。最终,大赛评选出32个获奖项目。 

优胜奖获得者上台领奖。 市经济信息委供图

 

以“赛”引智向“新”而行

助力重庆制造业高质量发展

“感谢这次大赛提供了展示平台和学习交流机会,让更多人看到企业创新的活力和努力,未来项目将更好地融入‘33618’现代制造业集群体系发展。”一家参赛项目团队负责人表示。

重庆市连续多年举办“创客中国”大赛,成功发掘了一批具有引领性、关键性、颠覆性的硬科技项目,并通过“赛事+”的模式,将办赛与中小企业梯度培育行动有效结合,与新质生产力招商有效结合,打造全市中小企业和创客展示交流、培育孵化、产融对接的重要平台,推动了云潼科技、品胜科技、中科摇橹船等一批优质中小企业高质量发展,在“33618”现代制造业集群体系发挥更大作用。

“举办‘创客中国’中小企业创新创业大赛是提升中小企业创新能力和专业化水平,推动中小企业高质量发展的重要举措。”市经济信息委相关负责人表示。同时,还将大赛企业组前11名和创客组前2名推荐进入全国总决赛选拔。

优秀项目现场路演。市经济信息委供图

本次大赛由市经济信息委主办,旨在推动创新链、产业链、资金链、人才链“四链融合”,促进中小企业高质量发展,助力新时代新征程新重庆加快形成新质生产力。

 

第九届“创客中国”重庆市中小企业创新创业大赛决赛获奖名单

●企业组●

●创客组●

信息来源:重庆发布

特别声明:以上文章内容仅代表作者本人观点,不代表本网站观点或立场。如有关于作品内容、版权或其它问题请于作品发表后的30日内与本网站联系。

联系电话:023-63118850

电话

回到顶部